From gut to lung: A microbial signal that strengthens early immune defense
GA, UNITED STATES, March 10, 2026 /EINPresswire.com/ -- Severe bacterial pneumonia remains a major cause of death in critically ill patients, largely due to impaired early immune responses. New research reveals that butyric acid, a metabolite produced by gut microbes, plays a decisive role in strengthening host defense during lung infection. Using animal and cellular models, the study shows that butyric acid enhances the activity of a specific subset of natural killer (NK) cells expressing the chemokine receptor CX3CR1. By restoring immune cell migration, cytokine production, and bacterial clearance, this gut-derived molecule significantly reduces lung injury and improves survival. The findings highlight a previously underappreciated gut–lung immune axis that may be harnessed to improve outcomes in severe bacterial infections.
Sepsis and severe pneumonia are frequently accompanied by disruption of the gut microbiota, leading to immune dysfunction and increased susceptibility to secondary infections. Clinical studies have shown that patients with poor outcomes often exhibit reduced microbial diversity and depleted levels of short-chain fatty acids, key metabolites generated by intestinal bacteria. At the same time, early innate immune responses—particularly those mediated by natural killer cells—are essential for controlling bacterial spread in the lungs. However, how gut-derived metabolites influence immune cell behavior during lung infection has remained unclear. Based on these challenges, it is necessary to conduct in-depth research to clarify how microbial metabolites regulate immune defenses during severe bacterial pneumonia.
Researchers from Zhongshan Hospital of Fudan University reported on January 12, 2025, in Burns & Trauma, that a gut microbiota–derived metabolite can directly shape immune responses in bacterial pneumonia. Using a Klebsiella pneumoniae infection model, the team demonstrated that butyric acid restores the function of CX3CR1-positive natural killer cells, a population critical for early immune defense in the lungs. By linking gut microbial metabolism to immune cell signaling pathways, the study provides new mechanistic insight into how intestinal health influences outcomes in severe lung infections.
The researchers first established a microbiota-depleted mouse model to mimic the gut dysbiosis commonly observed in critically ill patients. When these mice were infected with Klebsiella pneumoniae, mortality increased sharply, accompanied by severe lung injury, higher bacterial loads, and reduced production of interferon-γ, a key antimicrobial cytokine. Detailed immune profiling revealed a marked loss of CX3CR1-positive NK cells in the lungs, identifying this cell subset as a critical determinant of host defense failure.
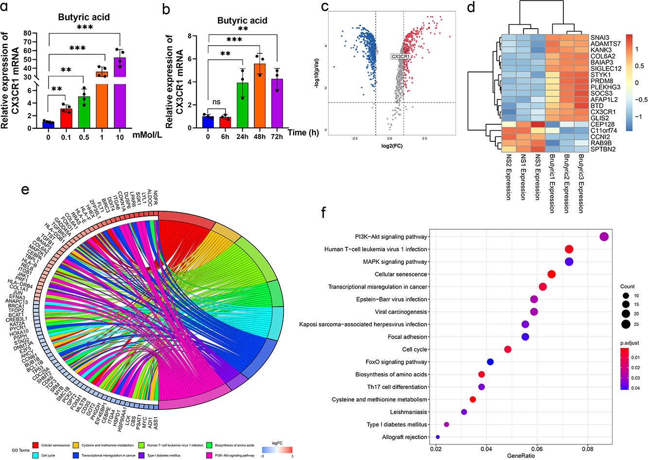
Restoring the gut microbiota through fecal microbiota transplantation reversed these effects. The treatment replenished CX3CR1-positive NK cells, reduced lung damage, and improved survival. Targeted metabolomic analysis further identified butyric acid as the most dramatically altered metabolite associated with immune recovery.
Direct supplementation with butyric acid reproduced the protective effects of microbiota restoration. Treated animals showed enhanced NK cell migration to the lungs, increased interferon-γ secretion, reduced inflammatory cytokines, and significantly improved survival after infection. Cellular experiments revealed that butyric acid activates the PI3K/AKT signaling pathway, increasing CX3CR1 expression and strengthening NK cell cytotoxicity and migratory capacity. Pharmacological inhibition of PI3K abolished these effects, confirming a central role for this signaling pathway in the gut–lung immune axis.
"This study demonstrates that immune failure during severe pneumonia is not solely a problem of the lung, but also a consequence of disrupted gut microbiota," said the senior investigator. "By identifying butyric acid as a key signal that restores NK cell function through CX3CR1 and the PI3K/AKT pathway, we provide a mechanistic explanation for clinical observations linking gut dysbiosis to poor outcomes. These findings suggest that targeting gut-derived metabolites may offer a practical strategy to enhance early immune defense in critically ill patients."
The findings have important implications for the treatment of severe bacterial pneumonia and sepsis. Rather than focusing exclusively on antimicrobial therapy, future interventions may aim to restore immune competence by modulating the gut microbiota or supplementing specific microbial metabolites. Butyric acid, in particular, could serve as a low-cost adjunct therapy to enhance innate immune responses during the early stages of infection. In addition, CX3CR1 expression on NK cells may emerge as a biomarker to identify patients at high risk of immune dysfunction. Together, these insights support a shift toward microbiota-informed immunomodulatory strategies in critical care.
References
DOI
10.1093/burnst/tkaf069
Original Source URL
https://doi.org/10.1093/burnst/tkaf069
Funding information
This work was supported by the National Natural Science Foundation of China (82272198), the Science and Technology of Shanghai Committee (23Y31900100), Shanghai Municipal Health Commission (2023ZDFC0101) and Shanghai Sailing Program (23YF1405000).
Lucy Wang
BioDesign Research
email us here
Legal Disclaimer:
EIN Presswire provides this news content "as is" without warranty of any kind. We do not accept any responsibility or liability for the accuracy, content, images, videos, licenses, completeness, legality, or reliability of the information contained in this article. If you have any complaints or copyright issues related to this article, kindly contact the author above.
